7. Wealth Distribution Dynamics#
GPU
This lecture was built using a machine with JAX installed and access to a GPU.
To run this lecture on Google Colab, click on the “play” icon top right, select Colab, and set the runtime environment to include a GPU.
To run this lecture on your own machine, you need to install Google JAX.
In this lecture we examine wealth dynamics in large cross-section of agents who are subject to both
idiosyncratic shocks, which affect labor income and returns, and
an aggregate shock, which also impacts on labor income and returns
In most macroeconomic models savings and consumption are determined by optimization.
Here savings and consumption behavior is taken as given – you can plug in your favorite model to obtain savings behavior and then analyze distribution dynamics using the techniques described below.
One of our interests will be how different aspects of wealth dynamics – such as labor income and the rate of return on investments – feed into measures of inequality, such as the Gini coefficient.
In addition to JAX and Anaconda, this lecture will need the following libraries:
!pip install quantecon
Show code cell output
Requirement already satisfied: quantecon in /home/runner/miniconda3/envs/quantecon/lib/python3.13/site-packages (0.10.1)
Requirement already satisfied: numba>=0.49.0 in /home/runner/miniconda3/envs/quantecon/lib/python3.13/site-packages (from quantecon) (0.61.0)
Requirement already satisfied: numpy>=1.17.0 in /home/runner/miniconda3/envs/quantecon/lib/python3.13/site-packages (from quantecon) (2.1.3)
Requirement already satisfied: requests in /home/runner/miniconda3/envs/quantecon/lib/python3.13/site-packages (from quantecon) (2.32.3)
Requirement already satisfied: scipy>=1.5.0 in /home/runner/miniconda3/envs/quantecon/lib/python3.13/site-packages (from quantecon) (1.15.3)
Requirement already satisfied: sympy in /home/runner/miniconda3/envs/quantecon/lib/python3.13/site-packages (from quantecon) (1.13.3)
Requirement already satisfied: llvmlite<0.45,>=0.44.0dev0 in /home/runner/miniconda3/envs/quantecon/lib/python3.13/site-packages (from numba>=0.49.0->quantecon) (0.44.0)
Requirement already satisfied: charset-normalizer<4,>=2 in /home/runner/miniconda3/envs/quantecon/lib/python3.13/site-packages (from requests->quantecon) (3.3.2)
Requirement already satisfied: idna<4,>=2.5 in /home/runner/miniconda3/envs/quantecon/lib/python3.13/site-packages (from requests->quantecon) (3.7)
Requirement already satisfied: urllib3<3,>=1.21.1 in /home/runner/miniconda3/envs/quantecon/lib/python3.13/site-packages (from requests->quantecon) (2.3.0)
Requirement already satisfied: certifi>=2017.4.17 in /home/runner/miniconda3/envs/quantecon/lib/python3.13/site-packages (from requests->quantecon) (2025.4.26)
Requirement already satisfied: mpmath<1.4,>=1.1.0 in /home/runner/miniconda3/envs/quantecon/lib/python3.13/site-packages (from sympy->quantecon) (1.3.0)
We will use the following imports:
import numba
import pandas as pd
import numpy as np
import matplotlib.pyplot as plt
import quantecon as qe
import jax
import jax.numpy as jnp
from time import time
Let’s check the GPU we are running
!nvidia-smi
Mon Nov 17 03:47:48 2025
+-----------------------------------------------------------------------------------------+
| NVIDIA-SMI 575.51.03 Driver Version: 575.51.03 CUDA Version: 12.9 |
|-----------------------------------------+------------------------+----------------------+
| GPU Name Persistence-M | Bus-Id Disp.A | Volatile Uncorr. ECC |
| Fan Temp Perf Pwr:Usage/Cap | Memory-Usage | GPU-Util Compute M. |
| | | MIG M. |
|=========================================+========================+======================|
| 0 Tesla T4 Off | 00000000:00:1E.0 Off | 0 |
| N/A 31C P8 11W / 70W | 0MiB / 15360MiB | 0% Default |
| | | N/A |
+-----------------------------------------+------------------------+----------------------+
+-----------------------------------------------------------------------------------------+
| Processes: |
| GPU GI CI PID Type Process name GPU Memory |
| ID ID Usage |
|=========================================================================================|
| No running processes found |
+-----------------------------------------------------------------------------------------+
7.1. Wealth dynamics#
Wealth evolves as follows:
Here
is wealth at time for a given household, is the rate of return of financial assets, is labor income and is savings (current wealth minus current consumption)
There is an aggregate state process
that affects the interest rate and labor income.
In particular, the gross interest rates obey
while
The tuple
(Each household receives their own idiosyncratic shocks.)
Regarding the savings function
where
Thus,
for
, the household saves nothing, whilefor
, the household saves a fraction of their wealth.
7.2. Implementation#
7.2.1. Numba implementation#
Here’s a function that collects parameters and useful constants
def create_wealth_model(w_hat=1.0, # Savings parameter
s_0=0.75, # Savings parameter
c_y=1.0, # Labor income parameter
μ_y=1.0, # Labor income parameter
σ_y=0.2, # Labor income parameter
c_r=0.05, # Rate of return parameter
μ_r=0.1, # Rate of return parameter
σ_r=0.5, # Rate of return parameter
a=0.5, # Aggregate shock parameter
b=0.0, # Aggregate shock parameter
σ_z=0.1): # Aggregate shock parameter
"""
Create a wealth model with given parameters.
Return a tuple model = (household_params, aggregate_params), where
household_params collects household information and aggregate_params
collects information relevant to the aggregate shock process.
"""
# Mean and variance of z process
z_mean = b / (1 - a)
z_var = σ_z**2 / (1 - a**2)
exp_z_mean = np.exp(z_mean + z_var / 2)
# Mean of R and y processes
R_mean = c_r * exp_z_mean + np.exp(μ_r + σ_r**2 / 2)
y_mean = c_y * exp_z_mean + np.exp(μ_y + σ_y**2 / 2)
# Test stability condition ensuring wealth does not diverge
# to infinity.
α = R_mean * s_0
if α >= 1:
raise ValueError("Stability condition failed.")
# Pack values into tuples and return them
household_params = (w_hat, s_0, c_y, μ_y, σ_y, c_r, μ_r, σ_r, y_mean)
aggregate_params = (a, b, σ_z, z_mean, z_var)
model = household_params, aggregate_params
return model
Here’s a function that generates the aggregate state process
@numba.jit
def generate_aggregate_state_sequence(aggregate_params, length=100):
a, b, σ_z, z_mean, z_var = aggregate_params
z = np.empty(length+1)
z[0] = z_mean # Initialize at z_mean
for t in range(length):
z[t+1] = a * z[t] + b + σ_z * np.random.randn()
return z
Here’s a function that updates household wealth by one period, taking the current value of the aggregate shock
@numba.jit
def update_wealth(household_params, w, z):
"""
Generate w_{t+1} given w_t and z_{t+1}.
"""
# Unpack
w_hat, s_0, c_y, μ_y, σ_y, c_r, μ_r, σ_r, y_mean = household_params
# Update wealth
y = c_y * np.exp(z) + np.exp(μ_y + σ_y * np.random.randn())
wp = y
if w >= w_hat:
R = c_r * np.exp(z) + np.exp(μ_r + σ_r * np.random.randn())
wp += R * s_0 * w
return wp
Here’s a function to simulate the time series of wealth for an individual household
@numba.jit
def wealth_time_series(model, w_0, sim_length):
"""
Generate a single time series of length sim_length for wealth given initial
value w_0. The function generates its own aggregate shock sequence.
"""
# Unpack
household_params, aggregate_params = model
a, b, σ_z, z_mean, z_var = aggregate_params
# Initialize and update
z = generate_aggregate_state_sequence(aggregate_params,
length=sim_length)
w = np.empty(sim_length)
w[0] = w_0
for t in range(sim_length-1):
w[t+1] = update_wealth(household_params, w[t], z[t+1])
return w
Let’s look at the wealth dynamics of an individual household
model = create_wealth_model()
household_params, aggregate_params = model
w_hat, s_0, c_y, μ_y, σ_y, c_r, μ_r, σ_r, y_mean = household_params
a, b, σ_z, z_mean, z_var = aggregate_params
ts_length = 200
w = wealth_time_series(model, y_mean, ts_length)
Notice the large spikes in wealth over time.
Such spikes are related to heavy tails in the wealth distribution, which we discuss below.
Here’s a function to simulate a cross section of households forward in time.
Note the use of parallelization to speed up computation.
@numba.jit(parallel=True)
def update_cross_section(model, w_distribution, z_sequence):
"""
Shifts a cross-section of households forward in time
Takes
* a current distribution of wealth values as w_distribution and
* an aggregate shock sequence z_sequence
and updates each w_t in w_distribution to w_{t+j}, where
j = len(z_sequence).
Returns the new distribution.
"""
# Unpack
household_params, aggregate_params = model
num_households = len(w_distribution)
new_distribution = np.empty_like(w_distribution)
z = z_sequence
# Update each household
for i in numba.prange(num_households):
w = w_distribution[i]
for t in range(sim_length):
w = update_wealth(household_params, w, z[t])
new_distribution[i] = w
return new_distribution
Parallelization works in the function above because the time path of each household can be calculated independently once the path for the aggregate state is known.
Let’s see how long it takes to shift a large cross-section of households forward 200 periods
sim_length = 200
num_households = 10_000_000
ψ_0 = np.full(num_households, y_mean) # Initial distribution
z_sequence = generate_aggregate_state_sequence(aggregate_params,
length=sim_length)
print("Generating cross-section using Numba")
start = time()
ψ_star = update_cross_section(model, ψ_0, z_sequence)
numba_with_compile = time() - start
print(f"Generated cross-section in {numba_with_compile} seconds.\n")
Generating cross-section using Numba
Generated cross-section in 35.55163264274597 seconds.
We run it again to eliminate compile time.
start = time()
ψ_star = update_cross_section(model, ψ_0, z_sequence)
numba_without_compile = time() - start
print(f"Generated cross-section in {numba_without_compile} seconds.\n")
Generated cross-section in 35.16262412071228 seconds.
7.2.2. JAX implementation#
Let’s redo some of the preceding calculations using JAX and see how execution speed compares
def update_cross_section_jax(model, w_distribution, z_sequence, key):
"""
Shifts a cross-section of households forward in time
Takes
* a current distribution of wealth values as w_distribution and
* an aggregate shock sequence z_sequence
and updates each w_t in w_distribution to w_{t+j}, where
j = len(z_sequence).
Returns the new distribution.
"""
# Unpack, simplify names
household_params, aggregate_params = model
w_hat, s_0, c_y, μ_y, σ_y, c_r, μ_r, σ_r, y_mean = household_params
w = w_distribution
n = len(w)
# Update wealth
for t, z in enumerate(z_sequence):
U = jax.random.normal(key, (2, n))
y = c_y * jnp.exp(z) + jnp.exp(μ_y + σ_y * U[0, :])
R = c_r * jnp.exp(z) + jnp.exp(μ_r + σ_r * U[1, :])
w = y + jnp.where(w < w_hat, 0.0, R * s_0 * w)
key, subkey = jax.random.split(key)
return w
Let’s see how long it takes to shift the cross-section of households forward using JAX
sim_length = 200
num_households = 10_000_000
ψ_0 = jnp.full(num_households, y_mean) # Initial distribution
z_sequence = generate_aggregate_state_sequence(aggregate_params,
length=sim_length)
z_sequence = jnp.array(z_sequence)
print("Generating cross-section using JAX")
key = jax.random.PRNGKey(1234)
start = time()
ψ_star = update_cross_section_jax(model, ψ_0, z_sequence, key).block_until_ready()
jax_with_compile = time() - start
print(f"Generated cross-section in {jax_with_compile} seconds.\n")
Generating cross-section using JAX
Generated cross-section in 3.142720937728882 seconds.
print("Repeating without compile time.")
key = jax.random.PRNGKey(1234)
start = time()
ψ_star = update_cross_section_jax(model, ψ_0, z_sequence, key).block_until_ready()
jax_without_compile = time() - start
print(f"Generated cross-section in {jax_without_compile} seconds")
Repeating without compile time.
Generated cross-section in 1.3275635242462158 seconds
And let’s see how long it takes if we compile the loop.
def update_cross_section_jax_compiled(model,
w_distribution,
w_size,
z_sequence,
key):
"""
Shifts a cross-section of households forward in time
Takes
* a current distribution of wealth values as w_distribution and
* an aggregate shock sequence z_sequence
and updates each w_t in w_distribution to w_{t+j}, where
j = len(z_sequence).
Returns the new distribution.
"""
# Unpack, simplify names
household_params, aggregate_params = model
w_hat, s_0, c_y, μ_y, σ_y, c_r, μ_r, σ_r, y_mean = household_params
w = w_distribution
n = len(w)
z = z_sequence
sim_length = len(z)
def body_function(t, state):
key, w = state
key, subkey = jax.random.split(key)
U = jax.random.normal(subkey, (2, n))
y = c_y * jnp.exp(z[t]) + jnp.exp(μ_y + σ_y * U[0, :])
R = c_r * jnp.exp(z[t]) + jnp.exp(μ_r + σ_r * U[1, :])
w = y + jnp.where(w < w_hat, 0.0, R * s_0 * w)
return key, w
key, w = jax.lax.fori_loop(0, sim_length, body_function, (key, w))
return w
update_cross_section_jax_compiled = jax.jit(
update_cross_section_jax_compiled, static_argnums=(2,)
)
print("Generating cross-section using JAX with compiled loop")
key = jax.random.PRNGKey(1234)
start = time()
ψ_star = update_cross_section_jax_compiled(
model, ψ_0, num_households, z_sequence, key
).block_until_ready()
jax_fori_with_compile = time() - start
print(f"Generated cross-section in {jax_fori_with_compile} seconds.\n")
Generating cross-section using JAX with compiled loop
Generated cross-section in 0.8325793743133545 seconds.
print("Repeating without compile time")
key = jax.random.PRNGKey(1234)
start = time()
ψ_star = update_cross_section_jax_compiled(
model, ψ_0, num_households, z_sequence, key
).block_until_ready()
jax_fori_without_compile = time() - start
print(f"Generated cross-section in {jax_fori_without_compile} seconds")
Repeating without compile time
Generated cross-section in 0.16804742813110352 seconds
print(f"JAX is {numba_without_compile/jax_fori_without_compile:.4f} times faster.\n")
JAX is 209.2423 times faster.
7.2.3. Pareto tails#
In most countries, the cross-sectional distribution of wealth exhibits a Pareto tail (power law).
Let’s see if our model can replicate this stylized fact by running a simulation that generates a cross-section of wealth and generating a suitable rank-size plot.
We will use the function rank_size from quantecon library.
In the limit, data that obeys a power law generates a straight line.
model = create_wealth_model()
key = jax.random.PRNGKey(1234)
ψ_star = update_cross_section_jax_compiled(
model, ψ_0, num_households, z_sequence, key
)
fig, ax = plt.subplots()
rank_data, size_data = qe.rank_size(ψ_star, c=0.001)
ax.loglog(rank_data, size_data, 'o', markersize=3.0, alpha=0.5)
ax.set_xlabel("log rank")
ax.set_ylabel("log size")
plt.show()
7.2.4. Lorenz curves and Gini coefficients#
To study the impact of parameters on inequality, we examine Lorenz curves and the Gini coefficients at different parameters.
QuantEcon provides functions to compute Lorenz curves and Gini coefficients that are accelerated using Numba.
Here we provide JAX-based functions that do the same job and are faster for large data sets on parallel hardware.
7.2.4.1. Lorenz curve#
Recall that, for sorted data
def _lorenz_curve_jax(w, w_size):
n = w.shape[0]
w = jnp.sort(w)
x = jnp.arange(n + 1) / n
s = jnp.concatenate((jnp.zeros(1), jnp.cumsum(w)))
y = s / s[n]
return x, y
lorenz_curve_jax = jax.jit(_lorenz_curve_jax, static_argnums=(1,))
Let’s test
sim_length = 200
num_households = 1_000_000
ψ_0 = jnp.full(num_households, y_mean) # Initial distribution
z_sequence = generate_aggregate_state_sequence(aggregate_params,
length=sim_length)
z_sequence = jnp.array(z_sequence)
key = jax.random.PRNGKey(1234)
ψ_star = update_cross_section_jax_compiled(
model, ψ_0, num_households, z_sequence, key
)
%time _ = lorenz_curve_jax(ψ_star, num_households)
CPU times: user 227 ms, sys: 13 ms, total: 240 ms
Wall time: 276 ms
# Now time it without compile time
%time x, y = lorenz_curve_jax(ψ_star, num_households)
CPU times: user 461 μs, sys: 0 ns, total: 461 μs
Wall time: 301 μs
7.2.4.2. Gini Coefficient#
Recall that, for sorted data
Here’s a function that computes the Gini coefficient using vectorization.
def _gini_jax(w, w_size):
w_1 = jnp.reshape(w, (w_size, 1))
w_2 = jnp.reshape(w, (1, w_size))
g_sum = jnp.sum(jnp.abs(w_1 - w_2))
return g_sum / (2 * w_size * jnp.sum(w))
gini_jax = jax.jit(_gini_jax, static_argnums=(1,))
%time gini = gini_jax(ψ_star, num_households).block_until_ready()
CPU times: user 134 ms, sys: 4.01 ms, total: 138 ms
Wall time: 6.73 s
# Now time it without compilation
%time gini = gini_jax(ψ_star, num_households).block_until_ready()
CPU times: user 1.25 ms, sys: 3 ms, total: 4.25 ms
Wall time: 6.46 s
gini
Array(0.7709376, dtype=float32)
7.3. Exercises#
Exercise 7.1
In this exercise, write an alternative version of gini_jax that uses vmap instead of reshaping and broadcasting.
Test with the same array to see if you can obtain the same output
Solution to Exercise 7.1
Here’s one solution:
@jax.jit
def gini_jax_vmap(w):
def _inner_sum(x):
return jnp.sum(jnp.abs(x - w))
inner_sum = jax.vmap(_inner_sum)
full_sum = jnp.sum(inner_sum(w))
return full_sum / (2 * len(w) * jnp.sum(w))
%time gini = gini_jax_vmap(ψ_star).block_until_ready()
CPU times: user 131 ms, sys: 6.93 ms, total: 138 ms
Wall time: 6.67 s
# Now time it without compile time
%time gini = gini_jax_vmap(ψ_star).block_until_ready()
CPU times: user 3.27 ms, sys: 951 μs, total: 4.22 ms
Wall time: 6.5 s
gini
Array(0.7709376, dtype=float32)
Exercise 7.2
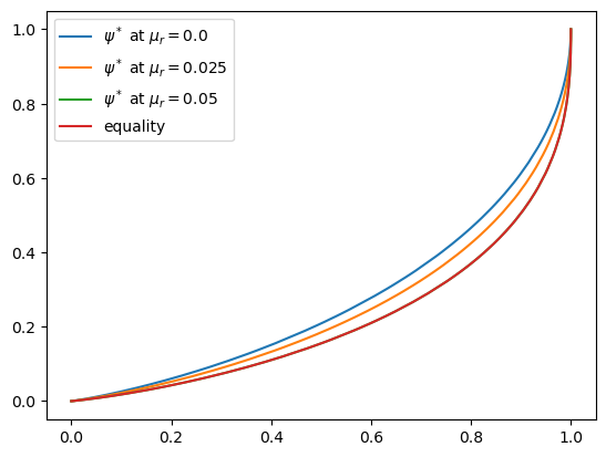
In this exercise we investigate how the parameters determining the rate of return on assets and labor income shape inequality.
In doing so we recall that
while
Investigate how the Lorenz curves and the Gini coefficient associated with the wealth distribution change as return to savings varies.
In particular, plot Lorenz curves for the following three different values of
μ_r_vals = (0.0, 0.025, 0.05)
Use the following as your initial cross-sectional distribution
num_households = 1_000_000
ψ_0 = jnp.full(num_households, y_mean) # Initial distribution
Once you have done that, plot the Gini coefficients as well.
Do the outcomes match your intuition?
Solution to Exercise 7.2
Here is one solution
key = jax.random.PRNGKey(1234)
fig, ax = plt.subplots()
gini_vals = []
for μ_r in μ_r_vals:
model = create_wealth_model(μ_r=μ_r)
ψ_star = update_cross_section_jax_compiled(
model, ψ_0, num_households, z_sequence, key
)
x, y = lorenz_curve_jax(ψ_star, num_households)
g = gini_jax(ψ_star, num_households)
ax.plot(x, y, label=f'$\psi^*$ at $\mu_r = {μ_r:0.2}$')
gini_vals.append(g)
ax.plot(x, y, label='equality')
ax.legend(loc="upper left")
plt.show()
The Lorenz curve shifts downwards as returns on financial income rise, indicating a rise in inequality.
Now let’s check the Gini coefficient
fig, ax = plt.subplots()
ax.plot(μ_r_vals, gini_vals, label='Gini coefficient')
ax.set_xlabel("$\mu_r$")
ax.legend()
plt.show()
As expected, inequality increases as returns on financial income rise.
Exercise 7.3
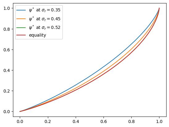
Now investigate what happens when we change the volatility term
Use the same initial condition as before and the sequence
σ_r_vals = (0.35, 0.45, 0.52)
To isolate the role of volatility, set
(This holds the variance of the idiosyncratic term
Solution to Exercise 7.3
Here’s one solution
key = jax.random.PRNGKey(1234)
fig, ax = plt.subplots()
gini_vals = []
for σ_r in σ_r_vals:
model = create_wealth_model(σ_r=σ_r, μ_r=(-σ_r**2/2))
ψ_star = update_cross_section_jax_compiled(
model, ψ_0, num_households, z_sequence, key
)
x, y = lorenz_curve_jax(ψ_star, num_households)
g = gini_jax(ψ_star, num_households)
ax.plot(x, y, label=f'$\psi^*$ at $\sigma_r = {σ_r:0.2}$')
gini_vals.append(g)
ax.plot(x, y, label='equality')
ax.legend(loc="upper left")
plt.show()
Exercise 7.4
In this exercise, examine which has more impact on inequality:
a 5% rise in volatility of the rate of return,
or a 5% rise in volatility of labor income.
Test this by
Shifting
up 5% from the baseline and plotting the Lorenz curveShifting
up 5% from the baseline and plotting the Lorenz curve
Plot both on the same figure and examine the result.
Solution to Exercise 7.4
Here’s one solution.
It shows that increasing volatility in financial income has a greater effect
model = create_wealth_model()
household_params, aggregate_params = model
w_hat, s_0, c_y, μ_y, σ_y, c_r, μ_r, σ_r, y_mean = household_params
σ_r_default = σ_r
σ_y_default = σ_y
ψ_star = update_cross_section_jax_compiled(
model, ψ_0, num_households, z_sequence, key
)
x_default, y_default = lorenz_curve_jax(ψ_star, num_households)
model = create_wealth_model(σ_r=(1.05 * σ_r_default))
ψ_star = update_cross_section_jax_compiled(
model, ψ_0, num_households, z_sequence, key
)
x_financial, y_financial = lorenz_curve_jax(ψ_star, num_households)
model = create_wealth_model(σ_y=(1.05 * σ_y_default))
ψ_star = update_cross_section_jax_compiled(
model, ψ_0, num_households, z_sequence, key
)
x_labor, y_labor = lorenz_curve_jax(ψ_star, num_households)
fig, ax = plt.subplots()
ax.plot(x_default, x_default, 'k-', lw=1, label='equality')
ax.plot(x_financial, y_financial, label=r'higher $\sigma_r$')
ax.plot(x_labor, y_labor, label=r'higher $\sigma_y$')
ax.legend()
plt.show()







